
撕掉肿瘤的“隐身衣”豪泰配资
唤醒人体内沉睡的“免疫大军”
北京大学化学与分子工程学院陈鹏团队
首次提出“降解疫苗”新策略
为攻克癌症免疫耐受医学难题提供新路径
今天凌晨
成果于《自然》(Nature)在线发表
一个神奇分子,巧借“特洛伊木马”之计
潜入肿瘤细胞,发挥双重效能
直面临床真实需求,点燃癌症疫苗疗法新希望
北大团队正为解决重大医学问题贡献独特智慧
原文链接:https://www.nature.com/articles/s41586-025-09903-1
尽管人类抗癌的武器库日益丰富,但仍有一大核心难题困扰全球:肿瘤细胞能够悄无声息地逃过免疫系统的雷达,利用这种“隐身术”让自己成为狡猾的“免疫冷肿瘤”。面对这类癌细胞,传统免疫疗法就像置身于浓雾中的神箭手,空有强劲的火力,却找不到正确的靶标,导致治疗失效。
“冷肿瘤”之“冷”,源于癌细胞缺乏“身份标签”,从而混迹于普通细胞中,让免疫大军即使面对面也无法识别敌友。然而,随着化学生物学技术的发展,癌细胞看似严密的防线,被撬开了一道缝隙——
北京大学陈鹏团队豪泰配资,联合席建忠团队以及深圳湾实验室团队,利用蛋白靶向降解技术,对肿瘤细胞巧施“特洛伊木马”计,将特殊的多功能分子送入敌营,迫使这些隐身的癌细胞主动交出“投名状”,让它们从“隐形敌军”变为“情报信使”,打破了这场旷日持久的僵局。
肿瘤重编程的动图
01
瞄准困境:那些“隐身”的敌人
肿瘤免疫疗法以人类自身免疫系统作为武器,被誉为继手术、放化疗之后的第三次抗癌革命。它不像传统疗法那样“杀敌一千自损八百”,而是通过松开免疫系统的“刹车”,让患者身体里的卫士全力出击,消灭恶性肿瘤。
然而,现实给这幅美好蓝图泼了一盆冷水。以中国发病率最高的非小细胞肺癌为例,仍有很大比例的患者对免疫疗法无应答。究其根本,正在于肿瘤细胞学会了“隐身术”。如何才能让免疫系统重新“看见”敌人?这成为提高免疫疗法效果的“破题之眼”。
撕开癌细胞“隐身衣”的灵感,源自陈鹏团队一项名为GlueTAC的膜蛋白靶向降解技术(meTPD)。该技术将传统蛋白类药物的非共价结合变为强劲的共价结合,给癌细胞表面的异常蛋白戴上了一副死锁的“手铐”。不仅如此,研究团队还将负责锁定的“导弹头”和能触发细胞吞噬的“降解子”连在一起,成功让异常蛋白被癌细胞内化,并激活溶酶体对异常蛋白的分解。这项工作于2021年发表,受到了广泛关注。
使用化学生物学手段构建共价纳米抗体
陈鹏团队并未止步于此:如果只是让抗体结合得牢一点、让靶点抑制得多一点,还是没有解决“部分病人对免疫疗法没反应”“病人肿瘤情况各有不同”等临床痛点。陈鹏教授始终坚持,药物研究一定要瞄准临床诊疗的真实需求。
于是,一个更大胆的想法在团队中诞生:既然肿瘤细胞的“身份标签”源自异常蛋白被分解后所释放的碎片,那么,我们能不能利用靶向降解技术主动引发这一过程,诱导肿瘤细胞主动“冒出”标签?
经过无数次的文献查阅、头脑风暴和初步验证,一条清晰的逻辑链浮出水面。目标既定,一场长达四年的“木马分子”构建之旅,就此启程。
实体瘤的发病趋势与治疗挑战
02
一把钥匙,双重作用:降解型疫苗iVAC
如何才能让小小的分子豪泰配资,发挥出破坏肿瘤细胞的“最强战力”?
答案就在于蛋白质的工程化改造。如果说普通的抗体分子只是一把与肿瘤细胞精准匹配的“钥匙”,那么陈鹏团队打造的嵌合分子,则是一把集合多种功能于一体的“万能军刀”。
这种被命名为 “瘤内疫苗嵌合体” (Intratumoural vaccination chimera, iVAC) 的新型分子,是癌细胞的识别者,也是免疫刹车的破坏者,更是高质量情报的呈递者。
与传统免疫疗法不同,iVAC技术不依赖于细胞表面的特定“门锁”(如模式识别受体PRR)便能内化进入细胞,高效完成两大核心任务:拆除敌方防御工事(PD-L1),并高举我方的进攻旗帜(抗原片段)。
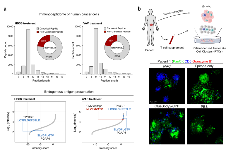
具体而言,iVAC分子先通过共价型纳米抗体的“导弹头”结合到肿瘤细胞表面;随后,在内化模块的驱动下,iVAC和靶点蛋白被共同拉入细胞内,并进入具有降解能力的溶酶体中。在此处,PD-L1蛋白被破坏,癌细胞的免疫刹车被松开,而研究者精心挑选的抗原肽段则被进一步加工,最终以多肽碎片组装复合物(peptide-MHC complex)的方式出现在细胞表面,成为其“身份标签”的一部分。
尽管功能强大,这个“特工”的身材却非常小巧(分子量仅18kDa)。这意味着它能在致密的实体瘤中穿梭渗透。
iVAC 同时实现双重功能
精巧设计的背后是反复探索。第一作者之一、博士生马毅骢对开发过程中的难题记忆犹新:最关键的抗原呈递实验结果曾一度时好时坏、极不稳定,以至于影响了整个策略的可行性。“我们尝试了非常多的方案,最后发现肽段序列中的“留白”竟是成败的关键。”马毅骢回忆道,“在设计序列时,我们需要保留抗原肽段旁侧的一些氨基酸,给细胞留出下剪刀的余量,这样细胞才能把正确的抗原剪切好并呈递出来。”
由此,一场细胞层面的“特洛伊木马”行动大获全胜。iVAC分子将那些原本沉默的癌细胞,“重编程”为高声呼救的免疫信使,高效激活了效应T细胞,其效果甚至与人体天然的免疫信使(树突状细胞)相当。这促成了免疫响应的正反馈循环,有效防止肿瘤复发。
03
移花接木:唤醒沉睡的“百万雄兵”
你可能还记得上次感冒的经历——经过几天发烧、咳嗽,身体慢慢自愈,这场战役已在你体内留下一支骁勇善战的“卫队”:它们便是针对病毒的记忆型T细胞,负责在二次感染时快速响应。但你可曾预料,这支对抗病毒的军队,可以借来治疗癌症?
最初,陈鹏团队希望iVAC分子可以诱导肿瘤细胞暴露出自身的异常抗原。然而,在肿瘤的微环境中,专门识别癌细胞的效应 T 细胞往往兵力稀少,且功能残缺;但针对常见病毒的记忆型 T 细胞却数量可观,且战力满格。如果能给癌细胞披上一件“病毒的马甲”,这支虎视眈眈的沉睡军团就会立刻揭竿而起,对肿瘤发起围剿。
这便是 iVAC分子的精妙之处——它试图赋予肿瘤的“身份标签”,并非像传统疫苗那样取自肿瘤本身,而是研究团队精心挑选的、源自病毒的高质量抗原片段。以巨细胞病毒(CMV)为例,这是一种全球感染非常广泛、但很容易被人体自愈的病原体,它的抗原片段在大多数癌症患者体内都有较强的免疫响应。iVAC将这面抗病毒的“攻击旗帜”插在癌细胞头上,唤醒了这支强大的免疫军团,将原本孤立无援的“冷肿瘤”战争,变成了一场全军出击的“热肿瘤”歼灭战。
瘤内疫苗嵌合体 iVAC 促进人源肿瘤细胞的抗原呈递(a)并在面向临床的模型中介导旁观者 T 细胞对肿瘤细胞的杀伤(b)
这个面向临床应用的“移花接木”策略,把研发挑战推向了新的高度。第一作者之一、博士后韩雨经历了大量的细胞实验后,终于跟合作者深圳湾实验室博士生裴苗在动物实验阶段迎来了曙光:“看到所有小鼠的肿瘤生长都被有效抑制的那一刻,我很兴奋。相较传统的免疫检查点阻断疗法,iVAC展现出了明显更好的抗肿瘤效果。”
从细胞、小鼠到源自病人的类器官模型,在不同层面的实验中,iVAC分子的功效被一次次验证。这招“移花接木”,巧妙调动了机体固有的抗病毒免疫资源,让疫苗抗原的选择不再局限于稀少且多变的肿瘤异常蛋白,为破解肿瘤免疫原性低的临床难题提供了新路径。
审稿人对此也给出了高度评价:“这是令人鼓舞的发现,为新型治疗手段的研发提供了重要的理论基石。”
陈鹏实验室合影
04
1+1>2:调控生命过程的“分子工程师”
回望iVAC分子的诞生之路,这不仅是一次技术的升级,更是一场思维的跃迁。
陈鹏团队从膜蛋白和胞外蛋白靶向降解meTPD技术出发,深度融合癌症疫苗策略,大胆拓展了靶向蛋白降解领域的应用范畴。他们深耕化学,又超越化学的边界,这正是化学生物学的魅力所在:它深度融合了化学合成、免疫学、信息学等领域,科学家不再只是观察者,而成了调控生命过程的“工程师”——用极其微小的“功能分子”,去撬动和解答复杂的 “大生命”难题,为促进人类生命健康提供独特而强大的方法论。
此刻,研究团队正在积极推进临床转化。得益于药物分子的模块化设计,未来团队可以针对不同患者,较快迭代出个性化的癌症疫苗,为癌症患者带来新的治疗希望。
陈鹏课题组的研究方向介绍
当然,陈鹏团队的视线还远不止于此。破解细胞间的“暗语”、为蛋白功能安装“开关”、精准清除致病细胞……他们正试图利用化学这把锋刃,去解析和重塑更复杂的生命过程。
从实验室微弱的荧光,到临床治愈的曙光,这条对抗疑难疾病的道路虽然漫长,却始终闪烁着北大团队智慧的韧性,淬炼出照亮生命的希望之光。
论文信息:
北京大学/深圳湾实验室陈鹏教授、深圳湾实验室张衡副研究员、北京大学席建忠教授为本文的共同通讯作者。北京大学前沿交叉学科研究院博士后韩雨博士、博士生马毅骢、深圳湾实验室博士生裴苗为本文的共同第一作者。清华大学徐萌课题组为本工作的T细胞实验提供了专业帮助;深圳湾实验室李子刚课题组和李茂课题组在小鼠免疫接种方面提供了大力支持。
本工作获得科技部、国家自然科学基金委、全国博士后管理委员会办公室、中国博士后科学基金会、北京市科学技术委员会、北京分子科学国家研究中心、深圳湾实验室重大项目、新基石科学基金会和科学探索奖等项目的支持豪泰配资。
配查信提示:文章来自网络,不代表本站观点。